新闻详情

权威发布 | ZDNS &.网址注册局发布第32期《全球域名发展统计报告》

416
发表时间:2025-08-06 13:39

《ZDNS & .网址注册局全球域名发展统计报告》是专注于顶级域名全球市场与中国市场现状与发展趋势的季度报告,由互联网域名系统国家工程研究中心(ZDNS)与北龙中网(北京)科技有限责任公司(“.网址注册局”)联合发布。


本报告对顶级域名全球市场、顶级域名中国市场、国际化顶级域名全球市场、新通用顶级域名全球市场、域名系统 IPv6 支持情况、域名服务性能与安全情况等进行了统计与分析,旨在为相关政府管理机构、域名注册管理机构(注册局)、域名注册服务机构(注册商)、域名注册人与从业人员,以及其他对域名行业感兴趣的公众提供域名行业发展最新数据分析,以促进行业发展。

图片


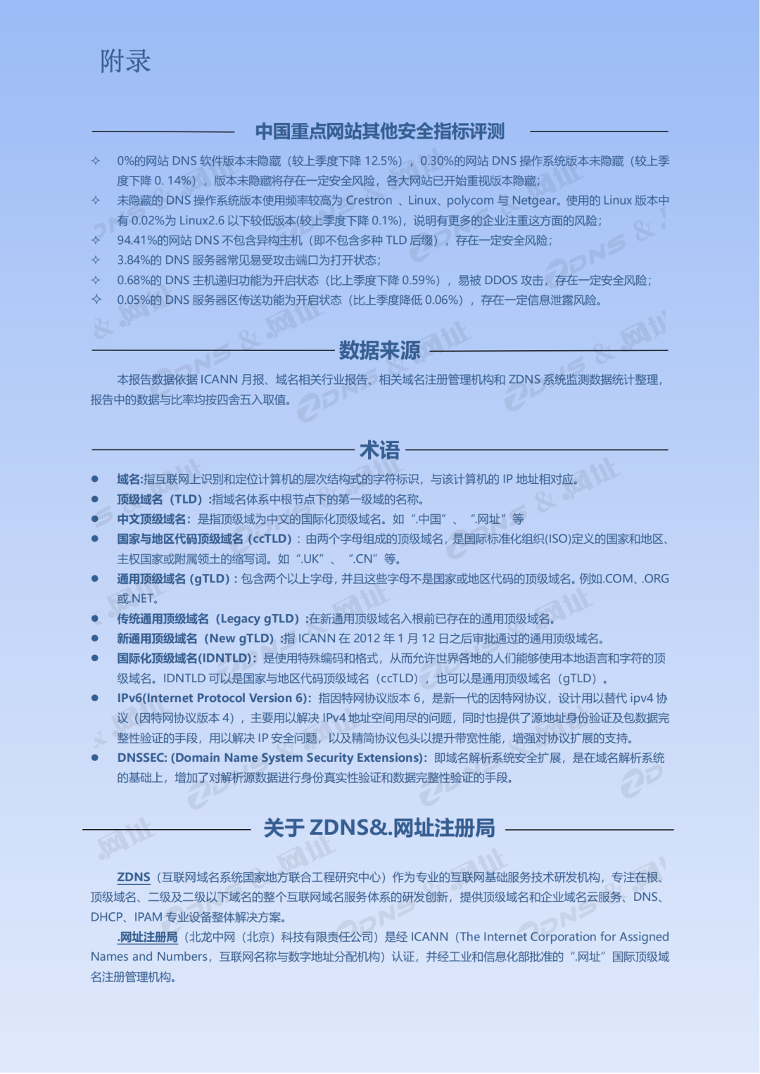
全球市场

1、 全球新通用顶级域名(New gTLD)保有量为4313万,占全球域名保有量的11.39%,同比增长15.32%(573万),环比增长3.80%(158万)。

2、 中美两国域名总量约占全球域名量一半:46.8%。

图片


中国市场

1、 截止到2025年第1季度末,中国市场域名保有量3388万,同比下降2.62%(91万),环比增长0.60%(20万)。

2、 中国国家与地区代码顶级域名(ccTLD)中最大的.CN与.中国域名保有量为2117万,占中国域名保有量的62.46%,同比增长3.35%(69万),环比增长0.84%(18万)。

3、 中国传统通用顶级域名(Legacy gTLD)保有量为 843 万,占中国域名保有量的24.89%,同比下降8.58%(79万),环比增长0.61%(5万)。

4、 中国新通用顶级域名(New gTLD)保有量为 428 万,占中国域名保有量的12.65%,同比下降15.82%(81万),环比下降0.58%(2万)。

图片


国际化通用顶级域名

1、 截止2025年第1季度末,中网瑞吉思(IANA ID:3225)为全球IDN gTLD域名保有量最大的注册服务机构,保有量为8.2 万,市场占比22.8%。

2、 在全球排名前十的gTLD注册商中,有7家来自中国,域名保有量市场合计占比64.2%。

3、 .网址为全球IDN gTLD中域名保有量最大的顶级域,注册量达8.5 万,占全球IDN gTLD域名保有量的23.6%。

4、 全球域名保有量排名前十的IDN gTLD中,有8个是中文TLD,依次为 .网址、.在线、.商标、.手机、.公司、.商城、 .网络、.中文网。

图片



新通用顶级域名:

1、 截止到2025年第1季度末,全球新通用顶级域名(New gTLD)保有量达到4313万,在全球域名保有量中占比11.39%,同比增长15.32%(573万),环比增长3.80%(158万)。

2、 中国和美国是New gTLD域名市场占比最高的两个国家,其New gTLD域名保有量共计2735万,全球New gTLD市场占比63.4%。

图片


域名系统 IPv6 支持情况:


1、 中国地区重点网站支持IPv6的有62107个,平均支持率为85.5%,较上季度提升10.1%。江苏、山东、湖北、河北等地区重点网站IPv6支持率均超过88.0%;各地区重点网站的IPv6支持率较上期均有提升。

2、 中国行业重点网站支持IPv6的有64985个,平均支持率为84.2%,较上季度提升10.4%。行业企业、医疗健康、网络科技、政府组织等行业重点网站的 IPv6 支持率均超过86.0%,各行业重点网站的IPv6支持率较上期有所提升。

图片


域名服务性能与安全情况:

1、 对从全球访问各顶级域解析时延调查结果显示:New gTLD具有平均最短解析时延(42毫秒),其中26%的顶级域解析时延在20毫秒及以下,Legacy gTLD次之(46毫秒)。

2、 对从全球各顶级域DNSSEC技术应用调查结果显示:全球顶级域DNSSEC支持率为94.85%。其中,Legacy gTLD以及已投入运营的 New gTLD 的支持率均为 100%。

3、 中国地区重点网站平均安全得分为78.2,其中71.9%的网站安全得分在80分及以上,比上季度提升16.7%。江苏、山东、陕西等地区重点网站平均安全得分均在79.0分及以上。

4、 中国行业重点网站平均安全得分为77.9,其中70.9%的网站安全得分在80分及以上,比上季度提升16.2%。行业企业行业重点网站平均安全得分较高(80.1)。

图片
图片


图片


顶级域名申请政策咨询

图片

扫描二维码 | 了解更多


_______________
_______________
_______________
_______________
ZDNS
核心网络设备
ZDNS Cloud
顶级域名
友情互联:
_______________________________________________________________________________________________________________________________
邮箱:support@zdns.cn
7*24小时客户服务
咨询电话:400-6688-876
标签:
请输入要描述的内容进行内容补充 请输入要描述的内容
01
03
请输入要描述的内容进行内容补充 请输入要描述的内容
_______________________________________________________________________________________________________________________________
互联网域名系统北京市工程研究中心有限公司 版权所有 © 2025 
官方微信
DDI网络核心服务
顶级域名申请
IP 地址管理
DNS 安全
智能 DNS
域名资质
两地三中心
流量调度
DNS 云解析
新顶级域直通车
________________________________________________________________________________________________________________________________